售前:17276494626
售后:400-806-5128
泳池智能中枢为业主实现可持续的泳池运营
以用户为中心的智能化游泳池生态水智慧行家LASWIM(威浪仕),采用interner模式,集合智能可视化管理、物联传感技
术、云计算、多种智能终端控制等多项最新科技,为用户打造“智慧游泳池”。
“智”水环境控制系统能提供健康、舒适的水环境,优化游泳体验,降低管理运营成本,提升运营能力。
系统集中一体化管理
水智慧专家控制逻辑
无人值守,异常报警
节能运行,节省成本
给客户更好使用体验
低人工干预
智能定时全系统自动运行,水泵故障自动投入备用水泵,做到无人值守。
云平台,专家在线技术支持
系统配备云平台标准数据格式端口,加入DTU模块即可接入云平台。
技术人员通过异地实时监控快速排查系统故障点及给出解决方案。
远程调试,远程更新
技术人员联网监控电控系统状态,在线调试系统运行参数。
根据现场使用反馈,按需远程OTA升级系统程序,实现远程优化
扩展能力
标配楼控BAS系统接口。
通过RS485接口和RJ45网口与更多设备系统通信联动。
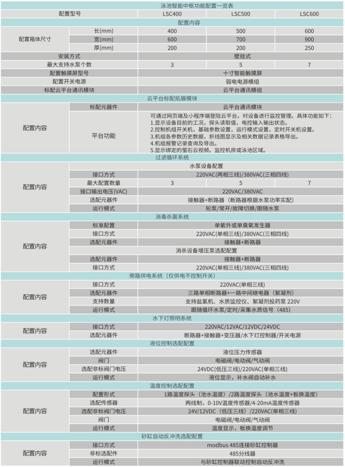
泳池智能中枢
本系统可对水和空气的主要指标进行设定,并将监测到的水质、pH、ORP、余氯、浊度、水温、水压、水位、空气温度、湿度等参数在控制柜触摸屏、手机等移动设备及远程电脑PC等多种终端以可视化界面进行显示,可轻松直观地执行对循环过滤水泵、增压水泵、自动反冲洗装置、消毒设备、恒温设备、除湿热泵进行自动化控制操作。

控制点位功能说明
过滤循环泵控制:分时加减泵、水泵投入数量模式转换、定时运行、自动联控、缺水保护、故障备用切换。
砂缸自动反冲洗控制:定时控制、压差控制、一键转换状态(反冲洗、过滤、排水)。
恒温控制:闭环温控、热泵通信控制、热源组件与系统整合联动。
消毒控制:水质监控仪实时控制pH、ORP、余氯等投药装置、系统实时读取水质数值。
水箱控制:自动补水、水位报警、超时补水保护。
灯光控制:定时控制。
吸污控制:自动吸污排水、双泵强排功能。
系统软件:泳池组件高整合联动、直观流程界面图、温度水位设备报警、具备BAS接口、远程维护功能。
电控保护:独立漏电保护、过流保护、缺相保护、紧急停止功能。

